全文检索
标题
文号
OA登录
首页
机构职能
新闻发布
党的建设
政务服务
信息公开
专题专栏
当前位置 :
首页
> 12320卫生热线
> 工作职能
> 详情
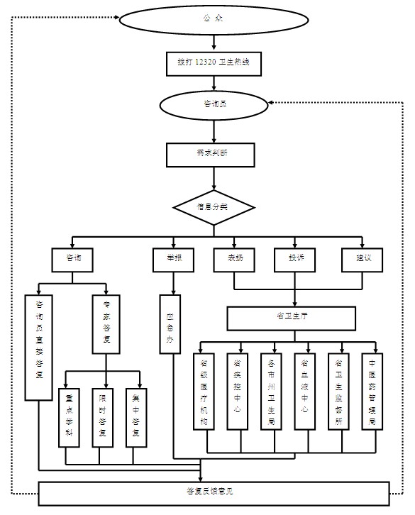
甘肃省12320卫生热线咨询员工作流程
发布时间:2014-03-24 14:24:00
来源:
甘肃省卫生厅
访问量:
甘肃省12320卫生热线咨询员工作流程
分享:
全省血液
库存指数
人民
微博
新浪
微博
腾讯
微博
微信
公众号
返回
顶部